腾博手机官网
走进腾博手机官网
产品系统
品牌腾博手机官网
招商与效劳
EN
招商加盟
联系腾博手机官网
关于腾博手机官网
企业文化
生长历程
集团实力
人力资源
社会责任
联系腾博手机官网
民用修建
市政建设
零售家装
不锈钢系列
新品上市
产品视频
品牌系统
新闻动态
企业内刊
品牌宣传
招商加盟
效劳系统
营销网络
防伪验证
工程案例
执法声明
|
企业邮箱
|
OA系统
|
营业执照
网站首页
走进腾博手机官网
关于腾博手机官网
企业文化
生长历程
集团实力
人力资源
社会责任
联系腾博手机官网
产品系统
民用修建
市政建设
零售家装
不锈钢系列
新品上市
产品视频
品牌腾博手机官网
品牌系统
新闻动态
企业内刊
品牌宣传
效劳与支持
效劳系统
营销网络
防伪验证
工程案例
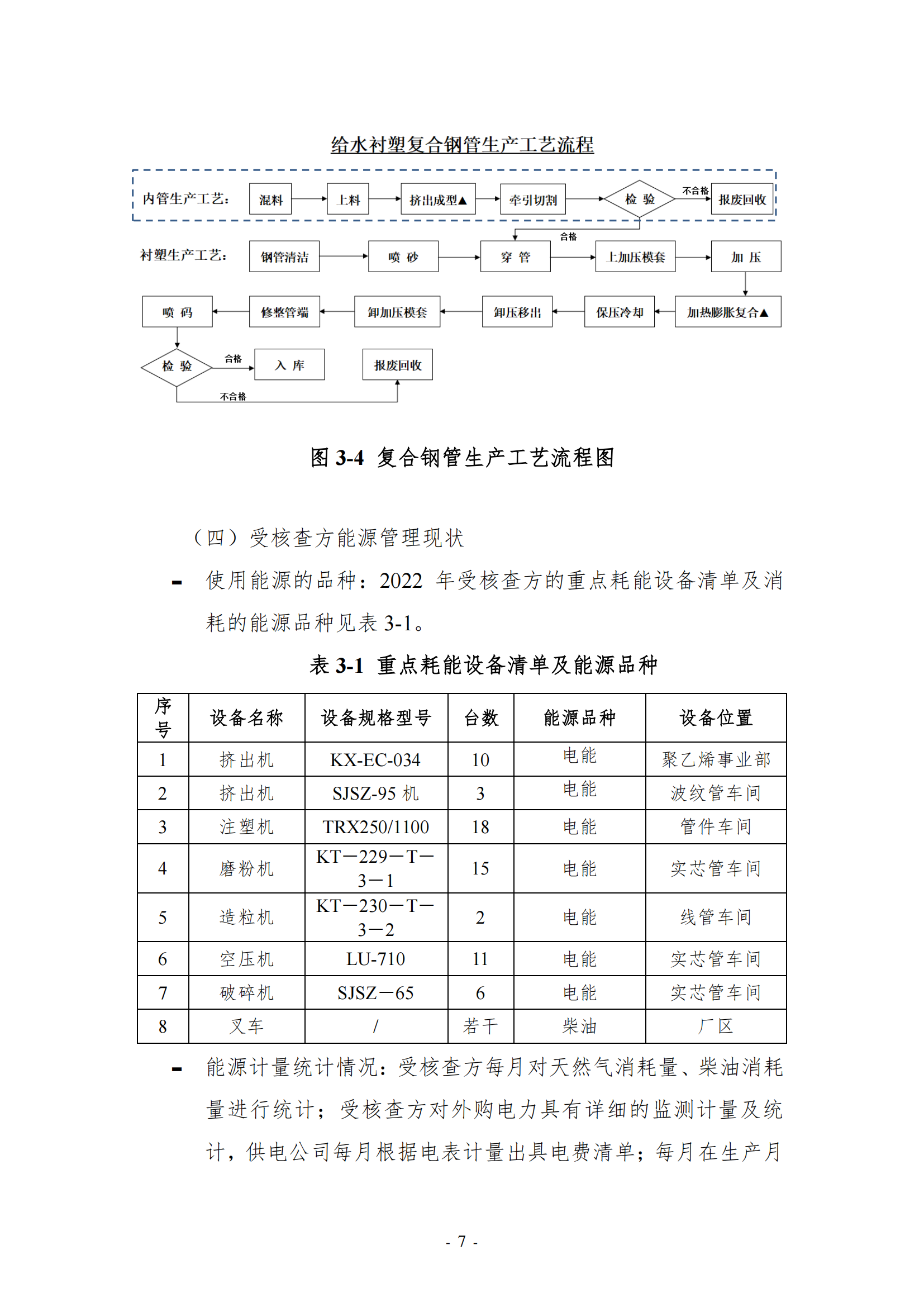
Kangtai Pipe Industry
为智慧都会建设提供生态管道系统
新闻动态
kangtai pipe industry
企业新闻
媒体报道
产品资讯
企业新闻
媒体报道
产品资讯
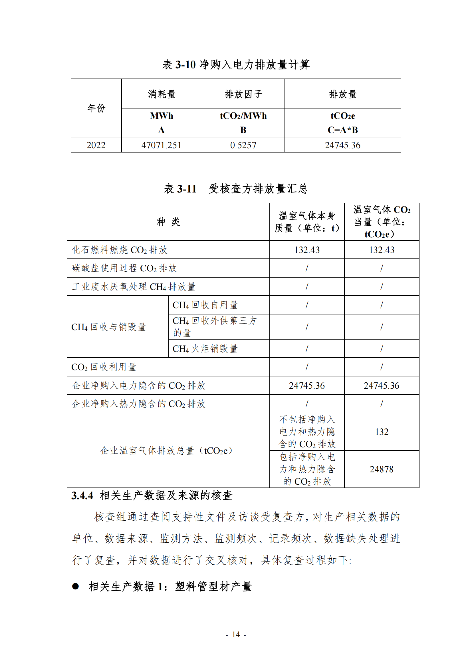
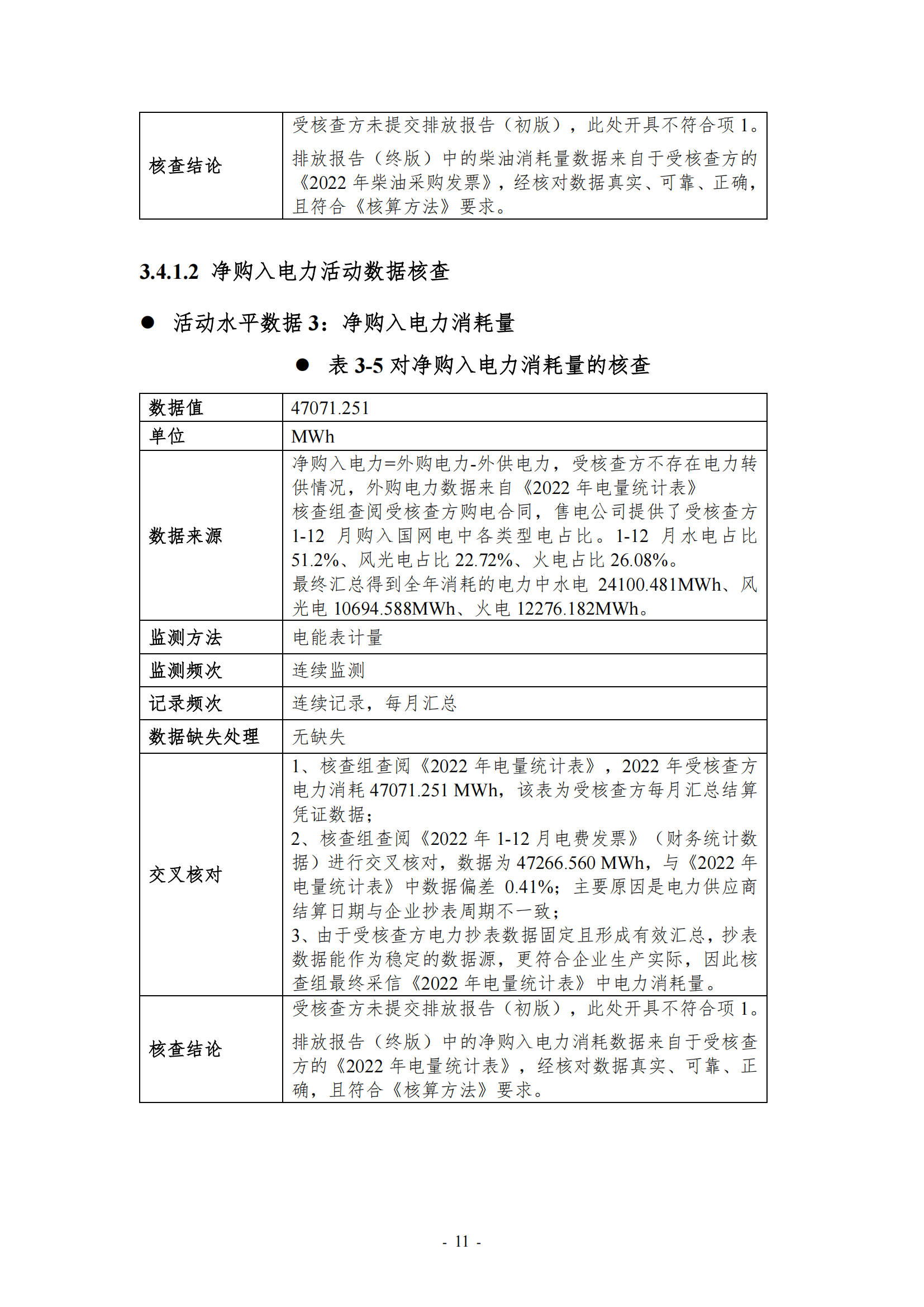
腾博手机官网塑胶科技股份有限公司 2022 年度 温室气体排放核查报告
2024/06/28
1069
分享
周一至周五 08:00-17:30
028-82218233
周一至周五 08:00-17:30
4008 827 315
快速链接
OA系统
防伪盘问
执法声明
|
企业邮箱
|
OA系统
走进腾博手机官网
关于腾博手机官网
企业文化
生长历程
集团实力
人力资源
社会责任
产品系统
民用修建
市政建设
零售家装
不锈钢系列
新品上市
产品视频
品牌腾博手机官网
品牌系统
新闻动态
企业内刊
品牌宣传
招商与效劳
招商加盟
效劳系统
营销网络
防伪验证
工程案例
Copyright ? 1999-2023
腾博手机官网塑胶科技股份有限公司
版权所有
蜀ICP备12002297号-1
川公网安备51018402000204 地点:四川省成都会崇州市宏业大道北段1236号 电话:400-8827-315
投资有危害 加盟需审慎
本站要害词:
腾博手机官网
腾博手机官网塑胶
腾博手机官网管业
MPVE
MPVE波纹管
MPVE生产厂家
MPVE批发
MPVE署理
MPVE双壁波纹管
MPVE那里有卖/a>
MPVE共混双壁波纹管
【网站地图】
【sitemap】